|
back to www.audiodesignguide.com |
To get more information contact me at: webmaster@audiodesignguide.com |
Headphone Amplifier 2025
After the big result obtain with the
Headphone Amplifier 2021
I have develop a new project able to drive also low impedance
headphone.
I have long experiences with Beyerdynamic DT911,
DT880, Sennheiser HD600 and Stax SR303 but here I want to test a product
based on a different technology.
The target headphones are the HiFiMan
Planar Magnetic products with a true hi-end
performances and an acceptable price.
Many of the
HiFiMan headphones have a 32ohm impedance
but this does not mean that you can drive them with the normal
headphone output of a laptop or a smartphone because these need a
high output level.
HiFiMan Sundara
Frequency Response : 6Hz-75kHz
Impedance : 32Ω
Sensitivity : 92dB
HiFiMan HE-400S - highest efficiency planar phones
Frequency Response : 20Hz – 35KHz
Sensitivity : 98dB
Impedance : 22 Ohms
The Sundara have a low efficiency so need a dedicated amplifier near to 1W.
The HE-400S can be driven with smartphone or most any portable audio device but the sound performances are much more limited.
120 dBSPL are acceptable for short periods so we can calculate per power necessary.
Power (mW) =
10^[(loudness - sensitivity) / 10]
Voltage(V) = √
(Power(W) * Impedance)
Current(class
A
Ibias) =
Voltage (Vrms) * 1.41 / Impedance(ohm)
so for Sundara
and for HE-400S
Power(mW) = 10^[(120 - 98) / 10] = 158mW
This project is an hybrid amplifier composed by a tube voltage amplifier followed by a single ended mosfet current amplifier with an exclusive configuration.

This amplifier integrate the unique feature of the Power Follower with discoupling of the signal current from power supply.
.
In my design the first feature making a big difference in the sonic results is
the negative power supply and the signal ground tied to the drain of source
follower.
With this
design we achieve:
The discoupling of the signal current from power supply because the current generator has a huge impedance (an open circuit for the signal, in theory)
The constant current flow from the power supply also during the music peaks that prevent any stress of the power supply.
The simmetric distribution of the power dissipated under static and dynamic conditions both on the current generator and the source follower, so I have used the same type of devices.
I have published several articles about this my current amplifier for loudspeakers and this design was the winner of the award in the Circuit ideas in May 2000 on Electronics World which is the most important electronic magazine in the world.
![]() |
![]() |
![]() |
To read these articles search on the web page: www.audiodesignguide.com/doc/index1.html
This project collects all the experiences made in these years then it born with all these characteristics:
R1,R2,R11,R12,R23,R24,R33,R34
220K 1/4W 1%
R3,R4,R13,R14
2K2 1/4W 1%
R5,R6,R8,R9,R15,R16,R17,R18
39K 2W 5%
R9,R19
100 1/4W 1%
R10,R20
47 1/4W 1%
R29,R25
6k8 2W 5%
R25,R38
3.9 - 2.7 1/4W 1% bias resistors
R26,R31
3K3 1/4W 1%
R27,R32
4k7 1/4W 1%
R21,R22,R36,R37
470 1/4W 1%
R30,R40
220 1/4W 1%
R41,R42,R43,R44
6k8 1/4W 1%
R28,R39
2k2 multiturn trimmer
D1,D2,D3,D4
zener 18V 1W
C1,C10
220uF 6.3V
Nichicon UFG or any other audio grade
C2,C12
Vishay MKP 50uF 500V
Vishay MKP
1848H or any other audio grade
C3,C8
0.68uF min 400V min MKP audio grade
C6,C11
1000uF 35-50V Nichicon KG audio grade
C5,C9
220uF 16V
C4,C7
47uF 50V
T1,T2
BD139
Q1,Q2,Q3,Q4
IRF822
U$2
E180F tube or compatible
On the PCB all the resistors on the audio signal are duplicated to put 2 of them in parallel out of phase in order to minimize the parasitic inductance.
This is the PCB develop for this project, all the power supply are separated to build a complete dual mono configuration.

Remember to connect the 6.3VDC to anodic ground with a little jump (see the pcb near the FIL input).
TUBES
All these tubes are compatible with this
projects, the Siemens NOS are my first choice.
E180F
- CV3898 old Mullard
E180F - 6688 Siemens Gold Pins New Old Stock
6Z9P - 6ZH9P - E180F

The operating point of the tube was chosen for minimum distortion.

Distortion with an output level of 5.5Vrms, a very good result for a vaccum tube without feedback

AUDIO CAPACITORS
This project is
made with few components but these must be carefully chosen to achieve the best
sound result.
As interstage capacitors I used Icel PHC
0.68uF 400V, alternatively I recommend Audyn Cap Reference or Zantzen Audio
Superior Z-cap.
In the output use only Nichicon KG 1000uF 35V or 50V.

HEATSINKS
This project need a good heatsink able to dissipate for each channel this power.
Pd = Ibias * V = 0.2A * 24V = 4.8W Rbias = 2.7ohm
My choice is this model got on Aliexpress.
Heatsink 160mm * 62mm * 32mm



PROTECTION CIRCUIT and DELAY
This design need a relay to keep the output short to ground during the switch-on phase for 1min.
I have decided to
use a AIYIMA 2.0
Digital Power Amplifier Speaker Protection Board Delay Relay Speaker Protection
available on Alixpress online shop.
This module use 2 optoisolator
PC817
for each input and are necessary only some
little changes to increase the start-up time, to increase the accepted input
voltage and to obtain a faster reset of timer.
Attection 9VAC used for the filaments are not enought for this module so use separated secondaries or for both 11 or 12VAC.



POWER SUPPLY
There are 3 power supply,one for vacuum tubes filaments (6.3VDC), one for the anodic (270-280VDC) and one for the mosfet (24VDC).
![]() |
After the good
result obtain in the
Inpol / Mofo project
and last
Power Follower
I have decided to use a switching power supply for the mosfet used in
the current
amplifier section. In my last Power Follower I have got the same sound of the normal version with a linear power supply and this result is only possible only in this type of configuration with the decoupling of the signal current from the power supply. For both channels I have one MEAN WELL LRS-50-24. In this power supply there are integrated protections for short circuit, overload, over voltage and over temperature. |
![]() |
|
OLD ANODIC AND FILAMENT POWER SUPPLY

Modify the Eagle file for your heatsink model or use the new version.
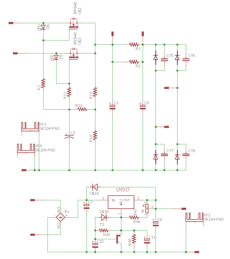
NEW ANODIC AND FILAMENT POWER SUPPLY
Here the new pcb with a mosfet for each channel to increase the channels separation and a CLC cell after diode bridge to reduse the noise.

R1,R2 100
2W 5%
R3,R11 4700 1/4W
1%
R12 470K 1/4W
1%
R13 10K
2W 5%
R14 150K
3W 5%
R45
68K 1/4W 1%
R46
220 1/4W 1%
R48
1K 1/4W 1%
R47
100 multi-trn trimmer
C1,C6
100u 400V
C2
33u 400V
C7
4700u 16V
C8,C10mc11
220u 16V
CY5,CY6,CY7,CY8 0.01u 500V
Vishay MKP
1848H
U$1,U$3 IRF840
D1,D2,D3,D4 1N5407
D5,D6
zener 10V 1W
B1 diode
bridge 100V 2A 2KBP01
U$19,U$16 1N4007
T3
2N2904
U$6,U$3 IRF840
U$15 LM317
KK1,KK4 Heatsink type
SK104
or
EA-T220-38E
compatible L=38mm
Thermal resistance
= 9.5K/W
KK2 Heatsink type
SK104
or
EA-T220-38E
compatible L=38mm
Thermal resistance
= 7.5K/W
The connections are 63862-1 (CUT STRIP) by
TE Connectivity /
AMP (cod. Mouser 571-63862-1-CT, cod. RS 718-7987)


PHOTOS AND DETAILS

In my case there are only little bypass MKP on anodic power supply because on the power supply there are large capacitors after the mosfet.

SUNDARA


