|
back
to www.audiodesignguide.com |
To get more information contact me at: webmaster@audiodesignguide.com |
INTRODUCTION
This is a 40-45W Class A Single ended no feedback amplifier.
![]() |
![]() This are the specifications of the choke used for this project. Hammond 195T5 Inductance: 100 mH D.C. Current: 5A Resistance: 0.64ohm Weight: about 5Kg Dimensions: 95(h) x 117(l) x 120(d) mm |
In the Power Follower we have a typical source
follower (as an emitter follower but with a Mosfet) working in pure class A with
a current generator to set the bias current and to fix the output point to half
of power supply voltage (in the following schematic is 20V).
In the Inpol / Mofo there is the
same source follower but in this case there is big choke connected to ground and
output point is at about 2V.
To have the
same output power we need in the first a power supply voltage of 40V and in
the second the half only 20V.
The theoretical efficiency in one case is 25% and in the
second 50% like a pure class A push-pull.
In reality with a dissipation of
100W the Power Follower have an output power
of about 20W and
the Inpol / Mofo give 40W.
You must consider that a
vacuum tube single ended amplifier with an output power of 20W, for example the
my GM70 SE, have the an energy consumption about 120W per channel.

The D1 and D2 are 18V 1W diode zener used to prevent save the mosfet when it receive bad input signal like a vacuum stage startup, in some mosfet like 2SK1058 these zener are integrated.
The
phase on output terminals should be inverted because I am using a voltage
amplifier that reverses the phase.
In the Power Follower the
quiescent current is set by the resistence on current generator source pin,
it
can be changed with the simple formula Iq = 0.65 / R where 0.65 is the
Q1 transistor Vbe and there is a trimmer to set the source of upper mosfet to
half of power supply voltage.
In the Inpol / Mofo there is
a single trimmer to set the quiescent
current.
At this point we must consider 2
constraints: the maximum output voltage determined by the power supply voltage
and the maximum output current determined by the bias current.
The
output power will be limited by both these values so after choosing a power
transformer and a bias current we can check the output power for each type of
load.
There are some differences on mosfet specifications from one manufacturer to another, a low input capacity is crucial for having a good high frequency response.
For example the IRFP150 have these following differences:
IRFP150 IRF Ciss=2800pF
IRFP150 Fairchild Ciss=2000pF
IRFP150 Vishay Cis=2800pF
IRFP150NPBF Ciss=1900pF
The my voltage stage with the 6072A have an output impedante of 670ohm so the high frequency cut-off can be calculated with:
Ft(-3dB) = 1 / (2 * pi * C * R) = 1 / (2 * 3.14 * 1900pF * 670) = 1 / ( 2 * 3.14 * 1900E-12 * 670) = 125KHz
The my second voltage stage with the 12AX7 have an output impedante of 427ohm so the high frequency cut-off can be calculated with:
Ft(-3dB) = 1 / (2 * pi * C * R) = 1 / (2 * 3.14 * 1900pF * 427) = 1 / ( 2 * 3.14 * 1900E-12 * 427) = 178KHz
In the Power Follower 2019 I have used the IRFP150NPBF by Infineon (RS cod. 541-0856) with only 1900pF.
Many persons will think to drive this current amplifier with E88CC in
SRPP (Totem pole) or D3a/E182CC/5842/6C45 in single ended.
Always consider the high frequency cut-off because a D3a or a 6C45 have an
output impedance near to 2Kohm so we will have:
Ft(-3dB) = 1 / (2 * pi * C * R) = 1 / (2 * 3.14 * 1900pF * 2Kohm) = 1 / ( 2 * 3.14 * 1900E-12 * 2000) = 41KHz
Follows the simulation of the current amplifier output impedance that is about 80mohm with IRFP150NPBF and it increase in the low frequency because there is the output capacitor.

The value of the choke is important to keep a good low frequency band, using 10mH instead of 100mH mean -0.5dB at 20Hz.

but the main problem with little choke is the distortion at low frequency, folllows the simulation with 50mH and 100mH.
Also the value of the output capacitor must be enough to
have no loss at low frequency so the 10000uF until 4ohm load,
folllows the simulation with 3300uF and 10000uF.
Follows a table to calculate the transformer voltage
(Vac), bias current (Ibias) and power to dissipate (Pd).
| Load | Vrms | Pout | Vp | Irms | Ap | delta | Vdc | Ibias | Vac | Pd |
| 8 | 11 | 15.1 | 15.5 | 1.38 | 1.94 | 1.15 | 17.8 | 2.2 | 15.9 | 39.8 |
| 6 | 11 | 20.2 | 15.5 | 1.83 | 2.59 | 1.15 | 17.8 | 3.0 | 15.9 | 53.0 |
| 4 | 11 | 30.3 | 15.5 | 2.75 | 3.88 | 1.15 | 17.8 | 4.5 | 15.9 | 79.5 |
| 8 | 12 | 18.0 | 16.9 | 1.50 | 2.12 | 1.15 | 19.5 | 2.4 | 15.9 | 47.3 |
| 6 | 12 | 24.0 | 16.9 | 2.00 | 2.82 | 1.15 | 19.5 | 3.2 | 15.9 | 63.1 |
| 4 | 12 | 36.0 | 16.9 | 3.00 | 4.23 | 1.15 | 19.5 | 4.9 | 15.9 | 94.7 |
| 8 | 16 | 32.0 | 22.6 | 2.00 | 2.82 | 1.15 | 25.9 | 3.2 | 22.6 | 84.1 |
| 6 | 16 | 42.7 | 22.6 | 2.67 | 3.76 | 1.15 | 25.9 | 4.3 | 22.6 | 112.2 |
| 4 | 16 | 64.0 | 22.6 | 4.00 | 5.64 | 1.15 | 25.9 | 6.5 | 22.6 | 168.3 |
| 8 | 17 | 36.1 | 24.0 | 2.13 | 3.00 | 1.15 | 27.6 | 3.4 | 23.9 | 95.0 |
| 6 | 17 | 48.2 | 24.0 | 2.83 | 4.00 | 1.15 | 27.6 | 4.6 | 23.9 | 126.6 |
| 4 | 17 | 72.3 | 24.0 | 4.25 | 5.99 | 1.15 | 27.6 | 6.9 | 23.9 | 190.0 |
Obviously for a 5A bias current the transformer must be min 10A.
VOLTAGE AMPLIFIER
The presented topology, has
NO voltage gain (actually it looses something 1.3%) so it should be driven by voltage gain stage, with an output swing not lower than 10Vrms and Rout < 1000ohm.This new release can use D3a,
6Z51P and 6Z9P all are pentodes used in
the triode mode configuration.

The socket is not the same for both the tubes
so it is necessary modify the pcb to use the 6Z51P.
The D3a is almost impossible to find and very expensive, the 6Z51P and
6Z9P are
very cheap because there are large stock on russian market.

I suggest to buy a large stock of 6Z51P to make a selection on voltage gain.


T
his is the same schematic used in the Power Follower with E180F but here it is necessary another tube to get enough gain and dynamic range.
FINAL SCHEMATIC AND PCB
I advise to build this project using a pcb instead of an
air wiring because it is certainly more stable.
To support the high
dissipation has been used 2 mosfet in parallel.


Mount the resistances in parallel configuration in opposite phase / direction.
R1,R2,R4,R5 1800ohm 1/4W 1%
R3
10Kohm 2W
R6,R7
220K 1/4W 1%
R9,R11
0.22ohm 5W Mills RMA5
C1
4700uF 16V Nichicon model UKA1C472MHD
U$1
0.68uF 400V Clarity Cap CMR or other audio grade MKP
R8
10Kohm multi turn
Q1,Q2
IRFP240PBF
(it would be desirable to make a selection based on current)
D1,D2
zener 15V 1W
D3 zener 10V 1W
F1
fuse 10A FAST with fuse holder Mouser
534-4628
Cout min.
10000uF 50V Nichicon KG
Mouser
Isolators Bergquist SP400-0.007-00-104 RS RS541-0856
The connections are 63862-1 (CUT STRIP) by TE Connectivity / AMP (cod. Mouser 571-63862-1-CT, cod. RS 718-7987)
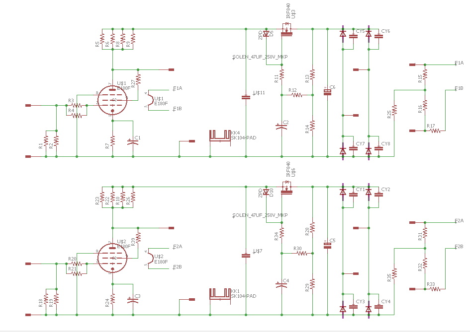
This is the complete schematic of the voltage amplifier including the power supply section allocated in the same pcb.

This is a two channels pcb so the components list is complete.
Mount the
resistances in parallel configuration in opposite phase / direction.
R1,R2,R18,R19
22Kohm 1/2W 1%
Mouser
71-RN60D-F-22K
R3,R4,R20,R21
2200ohm 1/4W 1%
Mouser
71-RN60D2201F
R5,R6,R8,R9,
R10,R26,R22,R23 33Kohm 2W
R7,R24
100ohm 1/4W 1%
Mouser
71-RN60D1000F/R
R37,R39
47ohm 1/4W 1%
R11,R34
4700ohm 1/4W 1%
R12,R30 2 x 100Kohm 1/4W 1% to have 200K
R13,R28
4700ohm 1/4W 1%
R14,R29 150Kohm 3W
R17,R33
3.3ohm 2W
R25,R35
0ohm
R15,R16,R31,R32
220ohm 1/4W 1%
C1.C3
220uF 6.3V
C2,C4
33uF 400V
Mouser
647-UVY2G330MHD
C5,C6
100uF 400V
Mouser
647-LGU2G101MELZ
CY1-CY8
10nF 440VAC
Mouser
80-R474I210050A1K
D1,D2,D3,D4,D6,D7,D8,D9
UF5406
Mouser
625-UF5408-E3
D5,D10
zener 10V 1W
Mouser
78-1N4740A-TAP
U$3,U$6 IRF840
Mouser
844-IRF840APBF
U$11,U$7
33uF 400V Solen MKP
KK1,KK4
Extruded Style Heatsink for TO-220 Mouser:
532-513102B25
Isolator
Bergquist
SP400-0.007-00-54 RS
169-2177
Isolatos
TO-220 nylon
platstic Insulator hole size M3
The connections are
63862-1 (CUT
STRIP) by TE
Connectivity / AMP (cod. Mouser 571-63862-1-CT, cod. RS 718-7987)
The heat sinks have been grounded
to avoid receiving radio frequency so these must be isolated from the
transistor.
INTERSTAGE CAPACITOR
Obviously it is fundamental to use a high quality interstage capacitor and for
this project I will test 4 different types of a good UK company.
This test
was necessary to decide which capacitor to use because it is not true that it is
enough to buy the most expensive one to be sure of having the maximum sonic
performance.
It happened to me to discard many high-level interstage
capacitors, also very well evaluated.
In all my sonic performance tests I
always search to be sure of an objective result using more persons and these
with different experiences.
The ClarityCap has been manufacturing high
quality audio grade capacitors for over 30 years.
Clarity Cap CMR MKP 630VDC
This is the most expensive capacitor of the set with
a really detailed sound and a good sound stage.
After the test I chosen to
use this but I recommend it only to those who have a really good source
because otherwise it could sound too tiring.
This is definitely a
totally transparent component that adds nothing to the signal.
The micro
details that can be discovered in already known tracks are impressive.
Clarity Cap
CSA MKP 630VDC
This is the second choice,
it is an incredible
value for money,
in some case it could be preferable to the first
because it give a good
detailed sound, of course not like the first, but
it is more soft so this effect helps in the case of digital sources a bit
harsh like CD player.
Clarity Cap
MR MKP
A good result but some details are lost compared to the
first two.
Here the evaluation expressed is in contrast with the verdict
expressed by Humble
Homemade Hifi.
Clarity Cap
ESA MKP
This capacitor has a very convincing value
for money, there is a big difference from the MR and CSA.
The low frequency cut-off is determined by the value of this capacitor and input resistance of the current amplifier (110Kohm).
Ft(-3dB) = 1 / (2 * pi * C *
R) = 1 / (2 * 3.14 * 0.68uF * 110Kohm) = 1 / ( 2 * 3.14 * 0.68E-6 * 110000) =
2.13Hz
I suggest to use values in the range 0.47uF to 2uF.


![]() |
The power
supply transformer for the driver stage is an 40W R-core model R26-09. You can buy on Alixpress online shop. The secondaries have 2 x 220V 50mA and 2 x 6.3V 0.8A. |
OUTPUT AND POWER CAPACITORS
You must consider the power supply capacitor on the signal path like the output capacitor so both must be Audio grade.
Nichicon KG the my first choice
Jensen Electrolytic these are the my second choice
BHC Slit Foil the my third choice
The
Nichicon KG
capacitors
has been used on all my last hybrid amplifiers and in the my
Amplifier End I
decided to eliminate the bypass capacitors 47uF Solen MKP originally used
because the sound is much better without these.
I have chosen for the
output capacitor the value 10000uF because this give a low frequency cut-off very
low also on 4ohm load.
Ft(-3dB) = 1 / (2 * pi * C * R) = 1 / (2 * 3.14 * 10000uF * 4ohm) = 1 / ( 2 * 3.14 * 10000E-6 * 4) = 4Hz
Using this value the output impedance give an acceptable 0.15ohm at 100Hz and 0.8ohm at 20Hz, this is much better than any SE tube amplifier but if you want to get a best damping factor use 33000uF to have 0.25ohm at 20Hz.

RESITORS
All the resistors on the signal path have 2
positions on pcb because ...

otherwise to get a slightly better result using the
MK132 Caddock.
SOFT START AND TEMPERATURE PROTECTION
I am using this module got on Alixpress because it incluse a soft-start and a temperature protection at 75°.

In order to dissipate all the heat generated by this amplifier in my case I chose this container by HiFi 2000.
Dissipante 05/300B 5U 10mm SILVER
Product
Code: 1NPD05300B
temperature coefficient 0,18 C°/W per each side

Inner baseplate for Dissipante 300mm
Product Code: 1BASEPD300

I used the HiFi 2000 company for almost all the mechanical processes and here there are some specifications used for this phase.
In a second phase I have add another hole on the heatsinks for the temperature sensor (see below in the photos section)


Here the cost of the chassie
1 x Dissipante
05/300B 5U 10mm SILVER (1NPD05300B) €187.00
1 x B) Drilling front panel 10mm
(LAV10MM) €25.00
2 x A) Drilling panel 2/3/4mm (LAV4MM) €50.00
1 x Inner
baseplate for Dissipante 300mm €14.15
Totals Sub-Total: € 276.15
BRT for Italia (Weight: 12.00kg): €15.00
IVA 22%: €56.83
Total: €355.20
Manufacturer Apem Manufacturers
The panel cut out for thid button is 22mm, this is the same size of
noval socket so this is the ideal choice for the 10mm front panel.

Vandal
Resistant Push Button Switches
Part No. AV021003C900
RS
No. 174-6381
ISOLATOR
I have tested 3 different types of insulators for the
assembly of mosfets.
Environment 2 x IRFP240 total 30.9VDC 3.66A 113W to
dissipate on Hi-Fi2000 heatsink 3 units H120 (smaller than what will used).
The senson was in the center of heatsink.
Sil-Pad Bergquist
SP400-0.007-00-104 (RS 707-3367)
Thermally Conductive Insulator Aavid 4180G +
Thermal Interface Products Accessory / Grease Aavid 101800F00000G
time (min) degrees (°C)
time (min) degrees (°C)
STARTUP
Obviously before the first start up the bias trimmers must be set for the minimum current so turn the trimmer like show.

I think the best mosfet for this project are:
IRFP150 in case of a single mosfet
Output power
until 25-30W
Rout=85mohm (no Rs)
Ft=200KHz (Rg=470ohm - driven by my
6072A)
IRFP240 for the parallel
Output power until
40-50W
Rout=200mohm (Rs=0.22ohm)
Ft=220KHz (Rg=900ohm - driven by my
6072A)
I have found this
values of voltage on Rs (source resistor) on my IRFP240 so I have selected the
first for one channel:
200mV
208mV
214mV
216mV
FINAL MEASUREMENTS
2 x IRFP240 with Rg=900ohm and Rs=0.22ohm
total bias 4A 30VDC.
about 40W on 8ohm thd about
2% with perfect decay
about 40W on 4ohm thd about 2% with perfect decay
Rout about 0.2ohm
Frequency response 3.5Hz -
200KHz at -3dB on 8ohm with Cout=10000uF
Frequency response 7Hz - 200KHz at
-3dB on 4ohm with Cout=10000uF
Here some plot with the tube 6Z51P
Vin=0.42Vrms
Vout=18.7Vrms
Ft(-3dB)=200Khz
Ra=8.25Kohm (4 x 33Kohm)
Vin=0.38Vrms
Vout=16.6Vrms
Ft(-3dB)=200Khz
Ra=8.25Kohm (4 x 33Kohm)


Here some plot with the tube 6Z9PE
Vin = 0.6Vrms
Vout = 17Vrms
Ft(-3dB) = 142Khz
Ra=8.25Kohm (4 x 33Kohm)

Vin = 0.66Vrms
Vout = 19Vrms
Ft(-3dB) = 142Khz
Ra=9.4Kohm (4 x 39Kohm)


PHOTOS




TOTAL COST
| My configuration | |||
| description | unit price | quantity | total (euro) |
| Vacuum tubes | 2 | ||
| Solen MKP 33uF 400V | 10 | 2 | 20 |
| Components + pcb | 100 | 1 | 100 |
| Mosfet | 4 | 4 | 16 |
| Interstage capacitors | 40 | 2 | 80 |
| HI-Fi 2000 chassie | 300 | 1 | 300 |
| Vandal Resistant Push Button | 20 | 1 | 20 |
| Soft-start + termal protection | 24 | 1 | 24 |
| LRS-150-24 | 22 | 2 | 44 |
| Hammond 195T5 | 100 | 2 | 200 |
| 4700uF 50V | 7 | 2 | 14 |
| 10000uF 35V | 8 | 2 | 16 |
| Connectors | 26 | 1 | 26 |